Wednesday April 2026

হটলাইন

সেবা এবং ধাপ

নং শিরোনাম সেবার ধাপ কার্যকলাপ
  
কী সেবা? কীভাবে পাবেন? দেখুন
দারিদ্র বিমচনে ক্ষুদ্র ঋণ প্রদান দেখুন
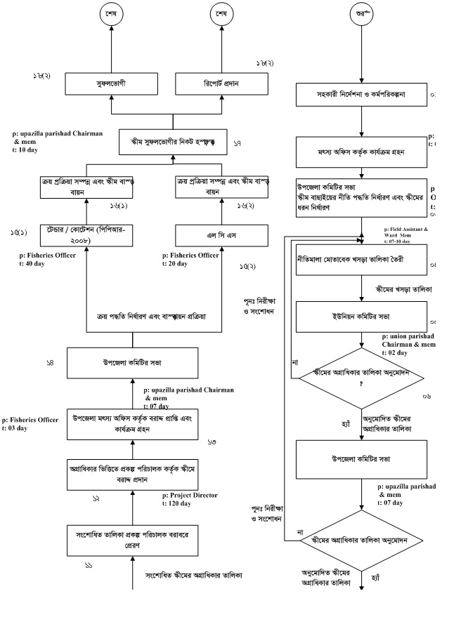
মৎস্য বিষয়ক প্রযুক্তি সম্প্রসারণে বিভিন্ন স্কীম গ্রহণ দেখুন
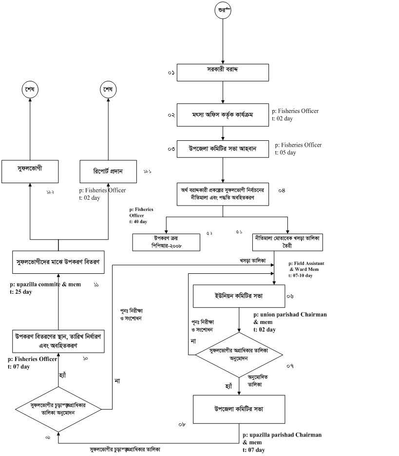
মৎস্য পূর্ণবাসন ও উপকরণ বিতরণ দেখুন
প্রশিক্ষণ প্রদান দেখুন
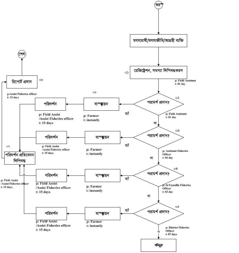
মৎস্য বিষয়ক পরামর্শ দেখুন
দেখছেন ১ থেকে ৬ পর্যন্ত, মোট ৬ এন্ট্রি

এক্সেসিবিলিটি

স্ক্রিন রিডার ডাউনলোড করুন